bwin±ØÓ®

¿ªÕ¹¶àÔªÏàÖú £¬£¬£¬ £¬£¬£¬ÍØ¿íÊÖÒÕ½çÏß¡ª¡ªbwin±ØÓ®Ñо¿ÔºÇ°ºó´¦Öóͷ£Ñо¿ÊÒר·Ã
Ðû²¼Ê±¼ä£º2024-01-12¡¡ÔĶÁ´ÎÊý£º3368

bwin¡¤±ØÓ®(Öйú)Ψһ¹Ù·½ÍøÕ¾



ǰ´¦Öóͷ£ÊÖÒÕÒ»Ö±ÔÚÍâò¹¤³ÌÐÐÒµÖÐÕ¼ÓÐ×ÅÖ÷ÒªµÄְλ £¬£¬£¬ £¬£¬£¬Ëæ×Źú¼Ò¶ÔÇéÐα£»£»£»¤Á¦¶ÈµÄÒ»Ö±ÔöÇ¿ £¬£¬£¬ £¬£¬£¬Ïà¹ØÇ°´¦Öóͷ£ÊÖÒÕҲһֱˢÐÂÉý¼¶ £¬£¬£¬ £¬£¬£¬º£ÄÚÓ¿ÏÖéóȺ¶à¿ÉÒÔÓëÍâ×Ê»¯Ñ§¾ÞÍ·ÏàæÇÃÀµÄ»·±£ÊÖÒÕ¡£¡£¡£¡£¡£¡£¡£


ÓÚÊÇ £¬£¬£¬ £¬£¬£¬ÔÚÒ»Á¬Ì½ÌÖ¡°»·±£¡±ÃüÌâµÄͬʱ £¬£¬£¬ £¬£¬£¬Ç°´¦Öóͷ£ÊÖÒÕÔõÑùÓëºó¶ÎµÄÊÖÒÕÁ´½Ó £¬£¬£¬ £¬£¬£¬¼ÓÈëµ½ÈÕÐÂÔÂÒìµÄ¿Æ¼¼Á¢ÒìÖÐ £¬£¬£¬ £¬£¬£¬ÍØ¿íÓ¦Óõ½¸üÆÕ±é¸ü¸ß¶ËµÄÁìÓò £¬£¬£¬ £¬£¬£¬Äð³ÉÁËÎÒÃÇÐèҪ˼Ë÷µÄÆ«Ïò¡£¡£¡£¡£¡£¡£¡£´ø×ÅÕâ¸öÎÊÌâ £¬£¬£¬ £¬£¬£¬ÎÒÃDzɷõ½ÁËbwin±ØÓ®Ð¿ÆÇ°ºó´¦Öóͷ£Ñо¿ÊÒµÄÁõÄþ»ªÖ÷ÈΡ£¡£¡£¡£¡£¡£¡£


bwin¡¤±ØÓ®(Öйú)Ψһ¹Ù·½ÍøÕ¾



01

 Éý¼¶Óëµü´ú 

¸ü»·±£¸üÇ°ÑØµÄǰ´¦Öóͷ£ÊÖÒÕ


Question1£º

Ò»Ö±ÒÔÀ´,ǰ´¦Öóͷ£Á÷³ÌÊÇÓ°ÏìºóÐø¹¤ÐòÖÊÁ¿µÄÒªº¦¡£¡£¡£¡£¡£¡£¡£¿ÉÊÇËüͬʱҲ±£´æ×ÅÄܺĸߡ¢ÎÛȾ½ÏÑÏÖØ¡¢·ÏË®´¦Öóͷ£½ÏÄÑÌâµÈһϵÁÐÎÊÌâ¡£¡£¡£¡£¡£¡£¡£Ëæ×ſƼ¼Ò»Ö±Ç°½øºÍ»·±£ÒªÇóÒ»Ö±Ìá¸ß £¬£¬£¬ £¬£¬£¬¸ü»·±£µÄǰ´¦Öóͷ£¹¤ÒÕÒ²ÔÚÒ»Ö±Éú³¤¡£¡£¡£¡£¡£¡£¡£Ç°´¦Öóͷ£ÁìÓòδÀ´ÉÐÓÐÄÄЩÀàÐ͵Ļ·±£Àà²úÆ·ÖµµÃ¹Ø×¢£¿£¿£¿


ÁõÄþ»ª£º½üÄêÀ´¡°ÂÁºÏ½ð¡¢Ã¾ºÏ½ð¡±Ç°´¦Öóͷ£ÏµÁÐÊÖÒÕ¼°²úÆ·ÔÚÐÐÒµÄÚ±¸ÊܹØ×¢¡£¡£¡£¡£¡£¡£¡£ÂÁþºÏ½ðµÈ»ù²Ä £¬£¬£¬ £¬£¬£¬ÓÉÓÚ¾ßÓÐÍâ¹Û¶àÑù»¯¡¢ÃܶÈС¡¢×°ÊÎÐÔÇ¿¡¢µÍµç×èµÈµÈÖî¶àÌØÕ÷ £¬£¬£¬ £¬£¬£¬±»ÆÕ±éÓ¦ÓÃÓÚ½»Í¨ÐÞ½¨¡¢º½¿Õº½Ìì¡¢×°±¸ÖÆÔì¡¢¼Ò×°Í¿ÁϺ͵ç×ÓͨѶµÈÁìÓò¡£¡£¡£¡£¡£¡£¡£


È»¶øÕâÀà½ðÊôÈÝÒ×±¬·¢Ñõ»¯ £¬£¬£¬ £¬£¬£¬È±·¦ÄÍÄ¥ÐÔ £¬£¬£¬ £¬£¬£¬ÐèÒª¶ÔÆä¾ÙÐÐÍâò´¦Öóͷ£ÒÔÌá¸ßÆäÓ¦ÓÃÄÜÁ¦¡£¡£¡£¡£¡£¡£¡£ÇÒÓÉÓÚ»·±£Õþ²ß¼°Êг¡Éú³¤Ç÷ÊÆµÄÒªÇó £¬£¬£¬ £¬£¬£¬Ç°´¦Öóͷ£ÊÖÒÕÒ²ÔÚÍùÎÞÁס¢ÎÞ·úÒÔ¼°ÎÞÈκÎÓж¾ÖؽðÊô¡¢ÎÞÇ¿ËáµÄÂÌÉ«»¯Æ«ÏòÒ»Ö±Í»ÆÆ¡£¡£¡£¡£¡£¡£¡£

bwin¡¤±ØÓ®(Öйú)Ψһ¹Ù·½ÍøÕ¾




02

 ¿ª·ÅÓëÏàÖú 

пƼ¼Ó¦Óü°¹ú²úÌæ»»


Question2£º

Ëæ×ÅÏÖ´úÖÆÔìÒµÉÏÖÐÏÂÓοƼ¼Á¢ÒìЧ¹ûÒ»Ö±Ó¿ÏÖ £¬£¬£¬ £¬£¬£¬ÔÚÌá¸ßÑз¢ÄÜÁ¦¹¹½¨×ÔÉíµÄ»¤³ÇºÓµÄͬʱ £¬£¬£¬ £¬£¬£¬bwin±ØÓ®Ñо¿ÔºÒ²Ê¼ÖÕ¼á³Ö¿ª·Å¡¢ÏàÖú¹²Ó®µÄÀíÄî £¬£¬£¬ £¬£¬£¬Æð¾¢Óë¸÷´ó¸ßУ¡¢Ñо¿Ôº¼°ÐÐÒµÄÚÍ·²¿¿Í»§¿ªÕ¹Ñз¢ÏàÖú¡£¡£¡£¡£¡£¡£¡£Ôڸ߿Ƽ¼ÁìÓò £¬£¬£¬ £¬£¬£¬Ç°´¦Öóͷ£²úÆ·ÓÐÄÄЩеÄÓ¦ÓÃÆ«ÏòÓëÌôÕ½£¿£¿£¿ÊÇ·ñ¿É·ÖÏíһЩÔÛÃÇ¿ÆÊÒµÄÇ°ÑØÊÖÒÕÑз¢Ð§¹û£¿£¿£¿


ÁõÄþ»ª£ºÔÚ2022Äê £¬£¬£¬ £¬£¬£¬ÎÒÃÇÓ뺣ÄÚÍ·²¿ÆóÒµÅäºÏÆô¶¯ÁËÒ»Ïî²£Á§Ï´åªÊÖÒÕÏàÖú¿ª·¢ÏîÄ¿¡£¡£¡£¡£¡£¡£¡£ÆäʱÕâ¸öÏîÄ¿ÊÇÓÉÓÚ¶Ô·½Ñз¢µÄÒ»¸öвúÆ·ÔÚ²£Á§Ï´åªÊÖÒÕÉÏÃæÓöµ½ÁËÆ¿¾± £¬£¬£¬ £¬£¬£¬Ò²ÊÇÔÚÕâ¸öÆõ»úÏ £¬£¬£¬ £¬£¬£¬ÎÒÃÇË«·½¸æ¿¢ÁËÁªºÏÑз¢µÄÏîÄ¿ÏàÖú¡£¡£¡£¡£¡£¡£¡£¾­ÓÉ8¸öÔµÄÑз¢ºÍ²âÊÔ £¬£¬£¬ £¬£¬£¬Íê³ÉÁËÕâÒ»¿î˳ӦÓÚ³¬µÍ·´ÉäÂʲ£Á§µÄϴ媼Á £¬£¬£¬ £¬£¬£¬×îÖÕÕâÏîÊÖÒÕÍ»ÆÆÁËÐÐÒµ±ÚÀÝ £¬£¬£¬ £¬£¬£¬½â¾öÁËÐÐÒµÒªº¦Æ¿¾±ÄÑÌâ £¬£¬£¬ £¬£¬£¬²¢Ë³ËìÍê³ÉÏîÄ¿ÑéÊÕ¡£¡£¡£¡£¡£¡£¡£


ϴ媺óÑùÆ·ÍâòÐèÖª×ãÒÔÏÂÌõ¼þ£º

¾­ÓÉ21560´ÎĦ²ÁÊÔÑéºó £¬£¬£¬ £¬£¬£¬¶Ô·´ÉäÂÊ»ù±¾ÎÞÓ°Ïì


²£Á§Íâ¹ÛÄ¥Á·Ìõ¼þÏ £¬£¬£¬ £¬£¬£¬Ï´åªÀú³Ì²»±¬·¢ÆäËüÍâ¹Û²»Á¼


Question3£º

ÔÚÈ«Çò¾­¼ÃË¥ÍË¡¢ÉÌÒµÐÎÊÆ×ª±äµÄ¹ú¼ÊÇéÐÎÏ £¬£¬£¬ £¬£¬£¬Å¹ú¼ÒµÄÊÖÒÕ¡°¿¨²±×Ó¡±¶ÔÎÒ¹ú¸ß¶ËÖÆÔìÒµÉú³¤´øÀ´ÖØÖØ×èÁ¦ £¬£¬£¬ £¬£¬£¬¹ú²úÌæ»»³ÉΪÆÈÔÚü½ÞµÄÐèÇ󡣡£¡£¡£¡£¡£¡£¹ú²úÌæ»»Ò»Ö±ÊÇbwin±ØÓ®Ð¿ƵÄÑз¢·¢Á¦Æ«Ïò £¬£¬£¬ £¬£¬£¬¿ÉÒÔÆ¶À§Äú¾ÙÒ»¸öÀý×Ó £¬£¬£¬ £¬£¬£¬Ïò¸÷ÈËÏÈÈÝÒ»ÏÂǰºó´¦Öóͷ£ÊÒÔÚÕâ·½ÃæµÄÏîÄ¿¼°¹¤Òµ»¯½ø¶ÈÂ𣿣¿£¿


ÁõÄþ»ª£º¶ÆÎý°å(Âí¿ÚÌú)²úÆ·Ö÷ÒªÓ¦ÓÃÓÚÄÌ·Û¡¢ÒûÁÏ¡¢¹ÞÍ·µÈʳÎï°ü×°ÐÐÒµ¼°¾ü¹¤¡¢ÒÇ±í¡¢µçÆ÷µÈÐÐÒµ £¬£¬£¬ £¬£¬£¬¹ØÏµµ½¹ú¼ÆÃñÉú¡£¡£¡£¡£¡£¡£¡£º£ÄÚ¸ßËÙµç¶ÆÎýÉú²úÏß £¬£¬£¬ £¬£¬£¬ÏÖÔÚÖ÷ҪΪµÂ¹úÎ÷Âí¿ËÒÔ¼°ÈÕ±¾ÐÂÈÕÌúÉú²úµÄ¶ÆÎý»ú×é £¬£¬£¬ £¬£¬£¬×î¸ß´øËÙ»®·ÖÊÇ600 m/minºÍ450 m/min¡£¡£¡£¡£¡£¡£¡£È»¶ø £¬£¬£¬ £¬£¬£¬Âí¿ÚÌúµç¶ÆÎýÉú²úµÄÒªº¦»¯Ñ§Æ· £¬£¬£¬ £¬£¬£¬±»ÃÀ¹ú»¯Ñ§¾ÞÍ·¶À¼Ò¢¶Ï¡£¡£¡£¡£¡£¡£¡£Òò´ËؽÐèÑз¢¾ßÓÐ×ÔÖ÷֪ʶ²úȨµÄÏà¹Ø²úÆ·, Í»ÆÆÍâÑóÊÖÒÕ±ÚÀÝ£¡


¡°¸ßËÙ¶ÆÎýÊÖÒÕ¼°×¨Óû¯Ñ§Æ·¡±ÊÇÓÉbwin±ØÓ®Ð¿ÆÓë¹þ¶û±õ¹¤Òµ´óѧÀîÄþ½ÌÊÚÍŶÓÅäºÏÑз¢ £¬£¬£¬ £¬£¬£¬ÏÖÔÚÒÑÔÚº£ÄÚ´óÐÍÂí¿ÚÌúÖÆÔì¿Í»§ÏßÉÏÊÔ²ú £¬£¬£¬ £¬£¬£¬³¯×Ź¤Òµ»¯µÄÄ¿µÄÍÆ½ø £¬£¬£¬ £¬£¬£¬ÒÔÊÖÒÕÍ»ÆÆÍâ×Ê¡°¿¨²±×Ó¡±Ê±ÊÆ¡£¡£¡£¡£¡£¡£¡£


ǰºó´¦Öóͷ£Ñо¿ÊÒÑз¢µÄÍÑÖ¬¼ÁµÈ¸ßËÙ¶ÆÎýרÓÃǰ´¦Öóͷ£ÏµÁвúÆ· £¬£¬£¬ £¬£¬£¬¿Í»§·´ÏìÐÔÄÜÎÈ¹Ì £¬£¬£¬ £¬£¬£¬Ï´åªÐ§¹ûÓÅÒì¡£¡£¡£¡£¡£¡£¡£±ÈÕÕͬÀྺƷ £¬£¬£¬ £¬£¬£¬COD¸üµÍ £¬£¬£¬ £¬£¬£¬¸ü¾ß»·±£ÓÅÊÆ¡£¡£¡£¡£¡£¡£¡£

bwin¡¤±ØÓ®(Öйú)Ψһ¹Ù·½ÍøÕ¾




Question4£º

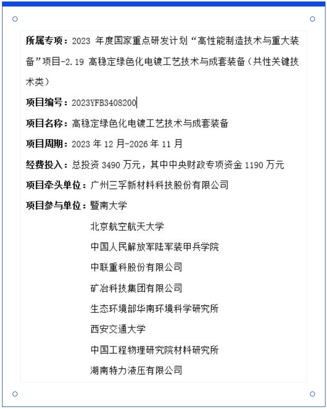
¹ú¼ÒÒ»Ö±ÃãÀø¹¤ÒµÁ´ÉÏÏÂÓÎЭͬÉú³¤ £¬£¬£¬ £¬£¬£¬Ç¿»¯¹¤ÒµÊÖÒÕ¿çÓò¿ç½çÉî¶ÈÈÚºÏ £¬£¬£¬ £¬£¬£¬×î½übwin±ØÓ®×÷ΪÏîĿǣͷºÍÖ÷É걨µ¥Î» £¬£¬£¬ £¬£¬£¬×îÏȼ縺¹ú¼ÒÖØµãÑз¢ÍýÏë¡°¸ßÎȹÌÂÌÉ«»¯µç¶Æ¹¤ÒÕÊÖÒÕÓë³ÉÌ××°±¸¡±ÏîÄ¿ £¬£¬£¬ £¬£¬£¬ÇëÄúΪÎÒÃÇÏÈÈÝÒ»ÏÂÕâ¸öÏîÄ¿¡£¡£¡£¡£¡£¡£¡£


ÁõÄþ»ª£º½ñÄê £¬£¬£¬ £¬£¬£¬bwin±ØÓ®Ð¿Æ×÷ΪÖ÷Ҫǣͷµ¥Î»¼ç¸º2023Äê¶È¹ú¼ÒÖØµãÑз¢ÍýÏë¡°¸ßÐÔÄÜÖÆÔìÊÖÒÕÓëÖØ´ó×°±¸¡±ÏîÄ¿ £¬£¬£¬ £¬£¬£¬Ç°ºó´¦Öóͷ£Ñо¿ÊÒ½«×÷ΪÖ÷Á¦¾ü¼ÓÈëÆäÖС£¡£¡£¡£¡£¡£¡£


ÏîÄ¿Ö÷Ҫƾ֤¡°ÂÌÉ«Éè¼Æ-¶ÆÒº¾»»¯-½ÓÄÉÑ­»·-×°±¸¼¯³É-¹¤³ÌÓ¦Óá±µÄÊÖÒÕõè¾¶ £¬£¬£¬ £¬£¬£¬¿ª·¢³ö¸ßÎȹÌÂÌÉ«»¯µç¶Æ¹¤ÒÕÊÖÒÕÓë³ÉÌ××°±¸ £¬£¬£¬ £¬£¬£¬½â¾ö¶ÆÒºÔÓÖÊԭλÊèÉ¢ºÍ¶Æ²ãÖÆ±¸ÎȹÌÐÔ¡¢µç¶Æ³öË®½ðÊôÀë×ÓÔÚÏßԭλÊèÉ¢´¿»¯¡¢¸ßͨÁ¿²úË®ºÍ×°±¸¸ß¶È¼¯³É»¯µÈÒªº¦ÎÊÌâ £¬£¬£¬ £¬£¬£¬Í¨¹ý×°±¸Éè¼Æ¼¯³É¡¢ÖÊÁÏ¿ª·¢¡¢¹¤ÒÕÓÅ»¯¡¢ÑéÖ¤ÆÀ¼Û £¬£¬£¬ £¬£¬£¬ÊµÏÖ´óÐ͹¤³Ì»úеװ±¸ÒºÑ¹¼þ¡¢ÏúÖáµÈÒªº¦Á㲿¼þÉϹ¤³Ì»¯Ê÷Ä£Ó¦Óà £¬£¬£¬ £¬£¬£¬½â¾öµç¶ÆÐÐÒµµÄÇå½àÉú²ú¡¢½ÚÄܼõÅÅÓëÂÌÉ«µÍ̼ £¬£¬£¬ £¬£¬£¬¹Å°åµç¶ÆÐÐÒµµÄ¸ßÎÛȾ¡¢¸ßÄܺĵÈÍ´µãÎÊÌâ¡£¡£¡£¡£¡£¡£¡£

bwin¡¤±ØÓ®(Öйú)Ψһ¹Ù·½ÍøÕ¾



bwin¡¤±ØÓ®(Öйú)Ψһ¹Ù·½ÍøÕ¾



03

 Í»ÆÆÓëÁ¢Òì 

¹¤ÒÕ¹¥¿Ë¼°²úÆ·Ñз¢


Question5£º

bwin±ØÓ®Ñо¿ÔºÒ²ÔÚÒ»Ö±Õë¶Ôй¤ÒÕÊÖÒÕ¾ÙÐй¥¿Ë¼°²úÆ·Ñз¢ £¬£¬£¬ £¬£¬£¬¿ÉÒÔÇëÄú¼òÆÓÏÈÈÝÏÂÏÖÔÚǰºó´¦Öóͷ£Ñо¿ÊÒÔÚºó´¦Öóͷ£°å¿é £¬£¬£¬ £¬£¬£¬ÓÐÄÄЩ½ÏÁ¿ÈÃÈËÖõÄ¿µÄ¿ÎÌ⣿£¿£¿


ÁõÄþ»ª£ºÇ°ºó´¦Öóͷ£Ñо¿ÊÒÕýÍýÏëÕë¶Ô¡°Àë×ÓÒºÌåµç¶Æ¡±¡¢ ¡°Ë®ÐÔÍ¿ÁÏ¡±¡¢¡°×èȼÖÊÁÏ¡±µÈй¤ÒÕ¿ªÕ¹ÊÖÒÕ¹¥¿Ë¼°²úÆ·Ñз¢¡£¡£¡£¡£¡£¡£¡£


a. Àë×ÓÒºÌåµç¶Æ

ÕâÏîÊÖÒÕÊÇÒ»Ïî¡°Àå¸ïÐÍ¡±µÄÂÌÉ«µç¶ÆÊÖÒÕ £¬£¬£¬ £¬£¬£¬Ö÷ÒªÌØµãÊÇÎÞË®¡¢ÎÞÑõ £¬£¬£¬ £¬£¬£¬ÓÃÓÚîÏÌúÅð¡¢Ã¾ÂÁµÈÉú¶¯½ðÊôµÄµç¶Æ £¬£¬£¬ £¬£¬£¬ÆÕ±éÓ¦ÓÃÓÚÐÂÄÜÔ´Æû³µ¡¢º½¿Õ½ô¹Ì¼þµÈÒªº¦Á㲿¼þ¡£¡£¡£¡£¡£¡£¡£ÇÒÔÚʵÏÖµç¶ÆÀú³Ì·ÏË®¡¢·ÏÆøµÄÁãÅÅ·Å¡¢Àë×ÓÒºÌåÑ­»·Ê¹ÓõÄÂÌÉ«»·±£Ìõ¼þÏ £¬£¬£¬ £¬£¬£¬ÔÚЧÂÊ¡¢±¾Ç®¡¢Î¬»¤µÈ·½ÃæÒ²¾ßÓÐÌØÊâµÄÓÅÊÆ¡£¡£¡£¡£¡£¡£¡£


b. Ë®ÐÔÍ¿ÁÏ

Ö÷Òª×ÅÖØÓÚ»·±£Ð͸߷À¸¯Ë®ÐÔÍ¿Áϼ°½ðÊô±£»£»£»¤Í¿²ã£¨direct-on-metal£©µÄ¿ª·¢ £¬£¬£¬ £¬£¬£¬ÒÔµÍVOC¡¢¸ßÄÍÇÖÊ´ÐÔΪÑз¢Ö÷Ïß £¬£¬£¬ £¬£¬£¬Ö÷ÒªÓ¦ÓÃÓÚ3CµÈµç×ÓͨѶÐÐÒµ¡£¡£¡£¡£¡£¡£¡£


c. Ë®ÐÔϵͳ¸ßЧµÄÌí¼ÓÐÍ×èȼ¼Á

º¬Á×Á¿¸ß¡¢×èȼÐÔÄÜÓÅÁ¼ £¬£¬£¬ £¬£¬£¬ÄÍË®½âÐÔÄÜÓÅÒì £¬£¬£¬ £¬£¬£¬ÎȹÌÐÔ¼Ñ £¬£¬£¬ £¬£¬£¬¿ÉÔÚË®ÐÔϵͳʵÏÖÓÅÒìµÄÊèÉ¢ÐÔ¡£¡£¡£¡£¡£¡£¡£¾ßÓнϵ͵ÄÕ³¶È £¬£¬£¬ £¬£¬£¬²Ù×÷ÐÔÄÜÓÅÒ죻£»£»¸ßЧµÄ×èȼÄÜÁ¦ £¬£¬£¬ £¬£¬£¬Ê¹ÆäÔÚµÍÌí¼ÓÁ¿µÄÇéÐÎÏ £¬£¬£¬ £¬£¬£¬±ã¿ÉµÖ´ï½ÏºÃµÄ×èȼЧ¹û £¬£¬£¬ £¬£¬£¬ÔÚïÔÌ­¶Ô¾ÛºÏÎï¸ÉĤӰÏìµÄͬʱʵÏÖ±¾Ç®µÄ½µµÍ¡£¡£¡£¡£¡£¡£¡£¿£¿£¿ÉÆÕ±éÓ¦ÓÃÓÚ»§ÍâÖÆÆ·µÄ×èȼ·À»¤ £¬£¬£¬ £¬£¬£¬ÈçÕÊÅñ £¬£¬£¬ £¬£¬£¬¿¾Åï¼°Æû³µ¡¢¸ßÌú¡¢·É»úÄÚÊμþÖÆÆ·µÈ¡£¡£¡£¡£¡£¡£¡£


ÂÌÉ«Éú³¤Óë¿Æ¼¼Á¢ÒìÊÇÊ±ÊÆËùÇ÷ £¬£¬£¬ £¬£¬£¬ÃæÏòδÀ´ £¬£¬£¬ £¬£¬£¬Ç°ºó´¦Öóͷ£ÐÂÊÖÒÕµÄÉú³¤¼°Ó¦ÓÃÓÐ×ÅÁÉÀ«µÄ¿Õ¼ä¡£¡£¡£¡£¡£¡£¡£×÷ΪÍâò¹¤³ÌÐÐÒµµÄÊÖÒÕÁ¢ÒìÒýÁìÕß £¬£¬£¬ £¬£¬£¬bwin±ØÓ®Ð¿ÆÎ´À´½«Ê¼ÖÕ±ü³Ö¡°¿ª·ÅÓëÏàÖú¡±µÄÕ½ÂÔ £¬£¬£¬ £¬£¬£¬Æð¾¢Óë¸ü¶à¸ßУ¡¢ÆóÒµÖ®¼äÕö¿ªÊÖÒÕ½»Á÷¼°ÏàÖú £¬£¬£¬ £¬£¬£¬Ôö½øÉÏÏÂÓÎÊÖÒÕÉý¼¶¼°¿ç½çÁ¢Òì £¬£¬£¬ £¬£¬£¬¼ÓËÙÍâò¹¤³ÌÊÖÒÕµÄÑз¢Ð§¹û¹¤Òµ»¯Àú³Ì¡£¡£¡£¡£¡£¡£¡£


ÆìϹ«Ë¾
  • ÏÃÃÅ·Ö¹«Ë¾
    ¹«Ë¾µØµã£ºÏÃÃÅÐæÊÐÃÀÇøÐÓÁÖÍåÓªÔËÖÐÐÄ6ºÅÂ¥1403
    ÁªÏµµç»°£º0592-6220498 0592-6220478
  • Äþ²¨·Ö¹«Ë¾
    ¹«Ë¾µØµã£ºÄþ²¨Êк£ÊïÇøË³µÂ·136Ū28ºÅ201ÊÒ
    ÁªÏµµç»°£º 0574-81859798 0574-81859799
  • ËÕÖÝ·Ö¹«Ë¾
    ¹«Ë¾µØµã£º½­ËÕÊ¡ËÕÖÝÊÐÏà³ÇÇø»ÆÜ¤Õò´ºÒ«Â·88ºÅ2ºÅ³§·¿Ò»Â¥
    ÁªÏµµç»°£º0512-65796973 0512-66102987
  • ÄþÃÀпÆ

    ¹«Ë¾µØµã£ºÄϾ©ÊйÄÂ¥ÇøÔÆÄϱ±Â·83ºÅ1007ÊÒ

    ÁªÏµµç»°£º025-85863192

  • ð©ÔÃпÆ

    ¹«Ë¾µØµã£ºÉîÛÚÊб¦°²ÇøÇ°º£×¿Ô½Ê±´ú¹ã³¡C×ù2506ÊÒ

    ÁªÏµµç»°£º0755-29556931

  • ¶þÇáÑо¿Ëù

    ¹«Ë¾µØµã£º¹ã¶«Ê¡¹ãÖÝÊÐ»ÆÆÒÇø¿ÆÑз6ºÅ

    ÁªÏµ·½·¨£º020-61302503

¡¾ÍøÕ¾µØÍ¼¡¿¡¾sitemap¡¿